当前位置:
2023考研数学大纲原文:考试性质和考查目标
2022-09-16
1
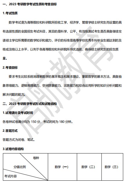
【全网首发 考研大纲解析】2023考研数学大纲公布,启航教育为大家整理了考研数学大纲变动说明及对应备考方法,各位考生在备考过程中要注意合理安排备考规划,在有限的时间里抓住备考重【全网首发#考研大纲解析】2023考研数学大纲公布,启航教育为大家整理了考研数学大纲变动说明及对应备考方法,各位考生在备考过程中要注意合理安排备考规划,在有限的时间里抓住备考重点,有的放矢,提高备考效率。


有想了解启航教育考研数学课程的考生,可以在右侧咨询窗口留言,会有老师一对一为大家做详细介绍。
最新文章
北京考研机构避坑指南:红黑榜拆解+启航专属选课方案
2026-04-24郑州考研网课性价比指南:拆解差价逻辑,启航助你精准选课
2026-04-24济南考研机构师资避坑指南:认准真师授课,启航助你高效上岸
2026-04-24从公共卫浴到独立公寓:郑州考研集训营环境横评,启航赢在细节
2026-04-24半年备考不将就:郑州集训营环境怎么挑?启航的配置经得起细看
2026-04-24
相关推荐
2023考研数学大纲原文:考试形式和试卷结构
2023-05-132023考研数学大纲变动及解析(汇总)
2023-05-13速看!2023考研数学大纲变动说明及对应备考建议!
2023-05-132023考研数学大纲解读:张宇老师列出了这些备考重点!
2023-05-1323考研数学新大纲有哪些变化?来看数学大纲解析直播>
2023-05-13








